SAFEIN: RENEWABLE INNOVATION IN ONLINE PAYMENT OF BLOCKCHAIN TECHNOLOGY FIELD

What is the online payment system through SAFEIN?
Let me now review about SAFEIN. In the modern world today there has been a revolution in the field of online technology, especially in the field of cryptocurrency. We need to go directly to the topic.
Let me now review about SAFEIN. In the modern world today there has been a revolution in the field of online technology, especially in the field of cryptocurrency. We need to go directly to the topic.
What is SAFEIN?
SAFEIN is here to provide solutions for online entrepreneurs or users to have a website with only one time to verify data without the need to enter the user and password again when going to enter the website. Users who have verified only need one click to enter the website through SAFEIN platform.
SAFEIN also makes it easy for users to make online payments through a system that is embedded into the application safein. This is the advantage in the method of payment from the safe platform itself.
SAFEIN is here to provide solutions for online entrepreneurs or users to have a website with only one time to verify data without the need to enter the user and password again when going to enter the website. Users who have verified only need one click to enter the website through SAFEIN platform.
SAFEIN also makes it easy for users to make online payments through a system that is embedded into the application safein. This is the advantage in the method of payment from the safe platform itself.
Full control of personal data,
The safein-enabling system allows users or traders to control what security-safe messages can publish about the user's personal data. Web site users can access anonymously about what is necessary or unnecessary to publish. The user's web activity provided by safein can be viewed anytime and anywhere.What is done by the user including starting from registration, entry into the application or payment process can be monitored by the user.
The safein-enabling system allows users or traders to control what security-safe messages can publish about the user's personal data. Web site users can access anonymously about what is necessary or unnecessary to publish. The user's web activity provided by safein can be viewed anytime and anywhere.What is done by the user including starting from registration, entry into the application or payment process can be monitored by the user.

Payment by fiat or digital eye with 0% :-
Again the surplus in the stretcher by the safein is Enrichment without the need to provide additional information. The deposit of the fiat currency or any digital currency will be automatically converted to the currency the user wants. All payments are in safein, processed very safely, precise and low cost.
Again the surplus in the stretcher by the safein is Enrichment without the need to provide additional information. The deposit of the fiat currency or any digital currency will be automatically converted to the currency the user wants. All payments are in safein, processed very safely, precise and low cost.
Model Token :-
- For users SFN holders are given free payment relief
- All safein users who perform activities are rewarded with SFN token
- Safein users with significant growth are given incentives in return for generous referrals in SFN.
ICO fund allocation :-
- Cryptocurrency payments and wallets will continue to be upgraded :-
- Obtain an electronic financial lumbago license.
- Launched the fiat's eye deposit for merchant payments in the form of the EUR, GBP, USD.
- Reach the target of getting the first high-end merchant.
- Expenses for administrative and personnel expenses for 2 years.
The future of the SFN token :-
- Users who have a 100% SFN token are not charged a fee :-
- The monthly payments of users who pay with SFN token are refunded.
- Full login for website users as an incentive.
- Full registration to new users as rewards.
- Given a reference container for growing a new user base growing faster.
The main problem in online trading :-
- different user accounts for each website
- Re-verify each web account
- High usage fee
- Risk of fraud and excessive charges
- User's private data collection is excessive or without the permission of the user
SAFEIN's solution :-
- One account for all websites
- Once verified for all websites
- Low or free cost for SFN token holders
- Free payments from fraud
- Users can control the personal data sensor account
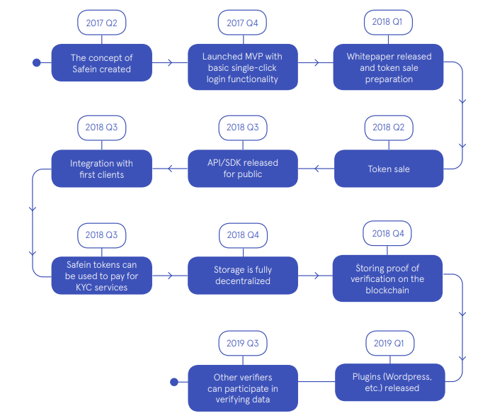
Road Map SFN :-

Team member and SAFEIN Advisor :-




Details ICO :-
- Token Name: SFN
- Price: 1 SFN = 0.07 USD
- Bounty: Yes
- Platform: Ethereum
- Accept: ETH
- Minimal Investment: 0.1 ETH
- Soft Cap: 3,000,000 USD
- Hard Cap: 21,000,000 USD
- Country: Lithuania
- Whitelist / KYC
- Forbidden Area: USA
For more information please visit the official website below :-
- Website : https://safein.com
- Facebook: https://www.facebook.com/safeincom
- Twitter: https://twitter.com/safeincom
- Telegram: https://t.me/safeincom
My BTC Username : lanre0501
My BTC URL : https://bitcointalk.org/index.php?action=profile;u=1167562
MEW : 0x5796870edad7e3c6672cf24878b70214488d1127
My BTC URL : https://bitcointalk.org/index.php?action=profile;u=1167562
MEW : 0x5796870edad7e3c6672cf24878b70214488d1127
Comments
Post a Comment